最高人民法院关于印发基层人民法院管辖第一审知识产权民事、行政案件标准的通知(法〔2022〕109号)

点击复制标题网址
——温馨提示——
已复制到剪贴板,可粘贴到下一处。

发布人:感谢有梦时间:2022-04-21 22:09:16 阅读:625
法〔2022〕109号 最高人民法院关于印发基层人民法院管辖第一审知识产权民事、行政案件标准的通知 各省、自治区、直辖市高级人民法院,解放军军事法院,新疆维吾尔自治区高级人民法院生产建设兵团分院: 根据《最高人民法院关于...

法〔2022〕109号

最高人民法院关于印发基层人民法院管辖第一审知识产权民事、行政案件标准的通知

各省、自治区、直辖市高级人民法院,解放军军事法院,新疆维吾尔自治区高级人民法院生产建设兵团分院:

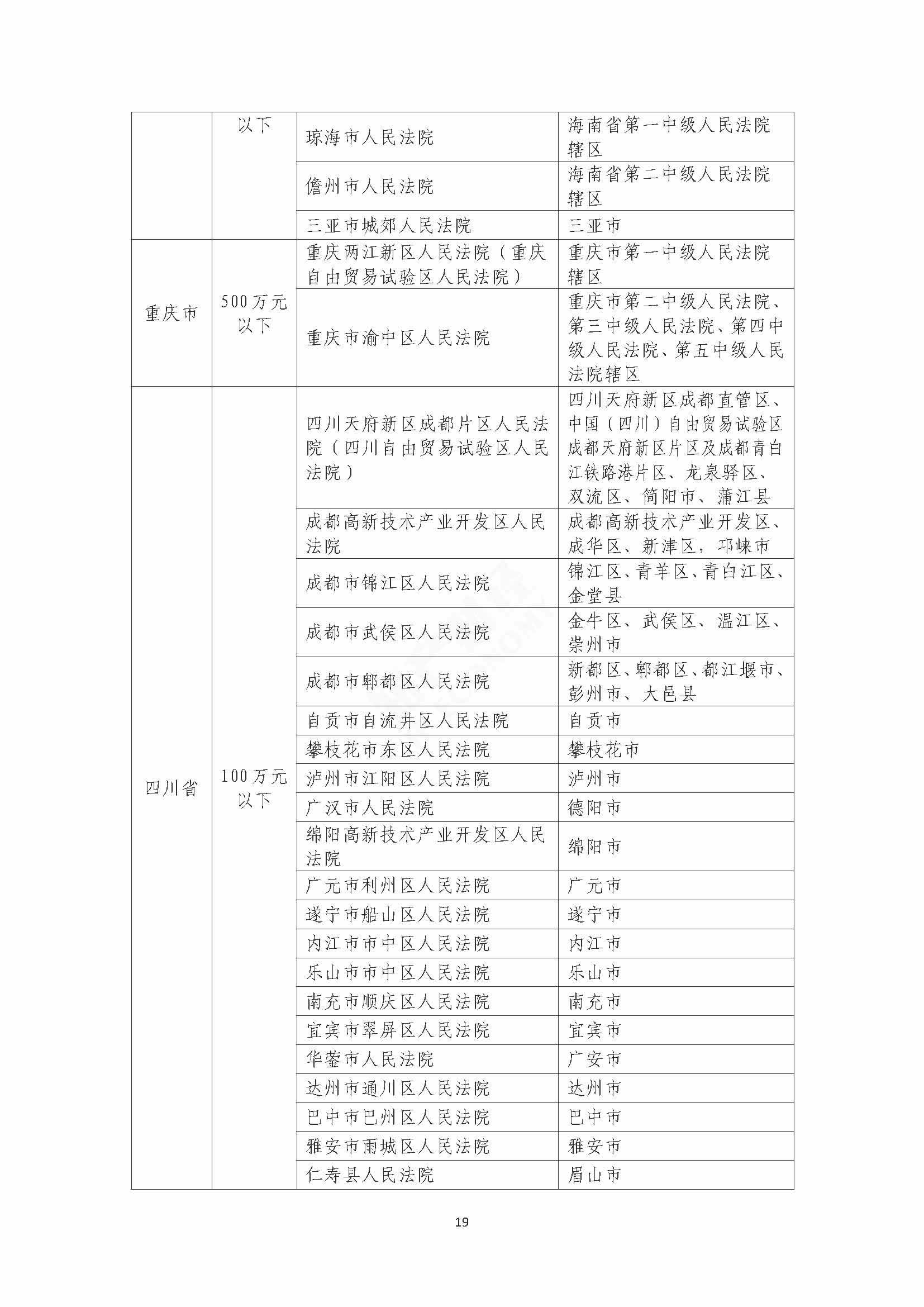
        根据《最高人民法院关于第一审知识产权民事、行政案件管辖的若干规定》,最高人民法院确定了具有知识产权民事、行政案件管辖权的基层人民法院及其管辖区域、管辖第一审知识产权民事案件诉讼标的额的标准。现予以印发,自2022年5月1日起施行。本通知施行前已经受理的案件,仍按照原标准执行。

最高人民法院

2022年4月20日

2022042101.jpg 2022042102.jpg 2022042103.jpg 2022042104.jpg 2022042105.jpg 2022042106.jpg

11.jpg 12.jpg 13.jpg 14.jpg

2022042111.jpg

16.jpg 17.jpg

2022042114.jpg 2022042115.jpg 2022042116.jpg 2022042117.jpg 2022042118.jpg 2022042119.jpg

声明

文章版权归权利人所有,若存在侵权可 “举报”


登录 后发表评论
0条评论
还没有人评论过~